欢迎进入上海沪贡阀门制造有限公司(2021版)网站!
新闻资讯

服务热线021-34613198

行业资讯

主页 > 新闻资讯 > 行业资讯 >

进口电动调节阀的工作原理,电动调节阀接线原理图

作者:admin 发布时间:2021-01-09 00:00:00点击:
格林巴赫托普,巴赫BACH进口泵阀品牌。
格林巴赫托普,专注于进口电动调节阀的工作原理,电动调节阀接线原理图制造商,主要产品:水泵,阀门,水处理设备等系列产品的制造、销售、售后服务,进口电动调节阀的工作原理,电动调节阀接线原理图产品应用在化工、石化、石油、造纸、采矿、电力、液化气、食品、制药、给排水等领域。


 

电动调节阀是工业自动化过程控制中的重要执行单元仪表。结构由电动执行机构和调节阀连接组合后经过机械连接装配、调试安装构成电动调节阀。

执行器

在过程控制系统中,执行器接受调节器的指令信号,经执行机构将其转换成相应的角位移或直线位移,去操纵调节机构,改变被控对象进、出的能量或物料,以实现过程的自动控制。在任何自动控制系统中,执行器是必不可少的组成部分。如果把传感器比拟成控制系统的感觉器官,调节器就是控制系统的大脑,而执行器则可以比拟为干具体工作的手。

执行器常常工作在高温、高压、深冷、强腐蚀、高粘度、易结晶、闪蒸、汽蚀、高压差等状态下,使用条件恶劣,因此,它是整个控制系统的薄弱环节。如果执行器选择或使用不当,往往会给生产过程自动化带来困难。在许多场合下,会导致控制系统的控制质量下降、调节失灵,甚至因介质的易燃、易爆、有毒而造成严重的事故。为此,对于执行器的正确选用和安装、维修等各个环节,必须给予足够的注意。

执行器根据驱动动力的不同,可划分为气动执行器、液动执行器和电动执行器。

电动调节阀的结构与工作原理

1、电动调节阀的基本结构

电动调节阀上部是执行机构,接受调节器输出的010mADC420mADC信号,并将其转换成相应的直线位移,推动下部的调节阀动作,直接调节流体的流量。各类电动调节阀的执行机构基本相同,但调节阀(调节机构)的结构因使用条件的不同类型很多,最常用的是直通单阀座和直通双阀座两种。

 

2、电动执行机构的基本结构

其电动执行器主要是由相互隔离的电气部分和传动部分组成,电机作为连接两个隔离部分的中间部件。电机按控制要求输出转矩,通过多级正齿轮传递到梯形丝杆上,梯形丝杆通过螺纹变换转矩为推力。因此梯形螺杆通过自锁的输出轴将直线行程传递到阀杆。执行机构输出轴带有一个防止传动的止转环,输出轴的径向锁定装置也可以做动位置指示器。输出轴止动环上连有一个旗杆,旗杆随输出轴同步运行,通过与旗杆连接的齿条板将输出轴位移转换成电信号,提供给智能控制板作为比较信号和阀位反馈输出。同时执行机构的行程也可由齿条板上的两个主限位开关开限制,并由两机械限位保护。

 

3、执行机构工作原理

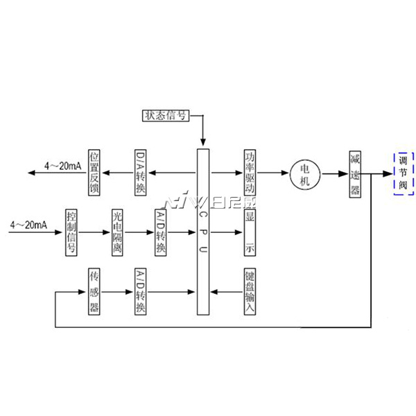
电动执行机构是以电动机为驱动源、以直流电流为控制及反馈信号,原理方块图如图3所示。当控制器的输入端有一个信号输入时,此信号与位置信号进行比较,当两个信号的偏差值大于规定的死区时,控制器产生功率输出,驱动伺服电动机转动使减速器的输出轴朝减小这一偏差的方向转动,直到偏差小于死区为止。此时输出轴就稳定在与输入信号相对应的位置上。

 

4、控制器结构

控制器由主控电路板、传感器、带LED 操作按键、分相电容、接线端子等组成。智能伺服放大器以专用单片微处理器为基础,通过输入回路把模拟信号、阀位电阻信号转换成数字信号,微处理器根据采样结果通过人工智能控制软件后,显示结果及输出控制信号。

 

5、调节阀的基本结构

调节阀与工艺管道中被调介质直接接触,阀芯在阀体内运动,改变阀芯与阀座之间的流通面积,即改变阀门的阻力系数就可以对工艺参数进行调节。

下图给出直通单阀座和直通双阀座的典型结构,它由上阀盖(或高温上阀盖)、阀体、下阀盖、阀芯与阀杆组成的阀芯部件、阀座、填料、压板等组成。

直通单阀座的阀体内只有一个阀芯和一个阀座,其特点是结构简单、泄漏量小(甚至可以完全切断)和允许压差小。因此,它适用于要求泄漏量小,工作压差较小的干净介质的场合。在应用中应特别注意其允许压差,防止阀门关不死。直通双座调节阀的阀体内有两个阀芯和阀座。它与同口径的单座阀相比,流通能力约大20%25%。因为流体对上、下两阀芯上的作用力可以相互抵消,但上、下两阀芯不易同时关闭,因此双座阀具有允许压差大、泄漏量较大的特点。故适用于阀两端压差较大,泄漏量要求不高的干净介质场合,不适用于高粘度和含纤维的场合。


声明:本产品介绍中所有文字、数据、图片考虑到使用工况条件不同,难免会产生误差、不恰当或是有不充分的描述,故均适用于参考,同一种产品在不同的场合与工况有不同的搭配,如果您对本文中所提供的产品内容有任何疑问,如果您是非专业人士,欢迎您向本公司来电咨询,请您联系我们,我们将竭诚为您服务!
技术QQ;2412941573
销售电话 :13917052988 (微信同号)。
相关标签: